Tag: growth

3 posts

Building Fire

We all gotta start somewhere.

Dec 20, 2025
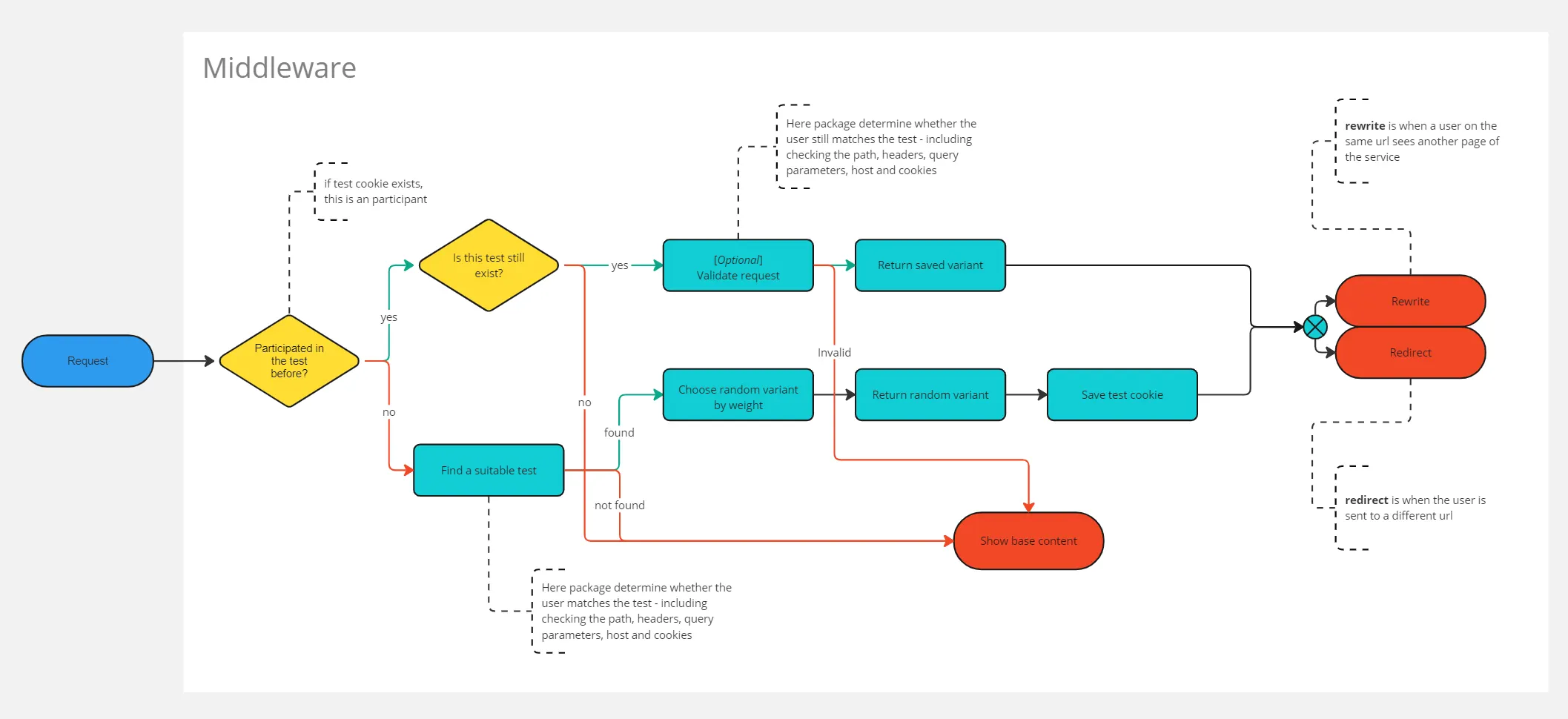
Measure twice and release once. A/B tests of static sites

Measure twice and release once. A/B tests of static sites

A release starts with an idea. When that perfect idea comes in the brainstorming, the idea that will appeal to all users and attract new customers. The idea is presented to a team of managers, marketers and is unconditionally supported by everyone.

Jun 4, 2024

Everything Becomes Growth Hacking

If your platform is being exploited by growth hackers, you need to moderate it, or you threaten its long-term health, reputation, and survival. It’s not easy—because growth hacking always finds a way.